学生处
 首页 | 机构设置 | 思想教育 | 学生资助 | 宿舍管理 | 心理健康 | 国防教育 
站内搜索:
  办事指南    

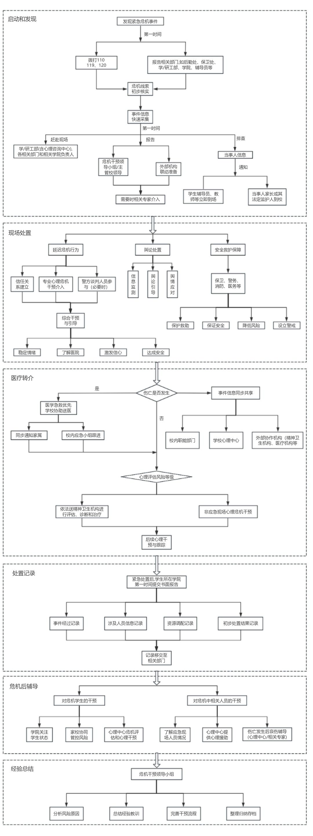
江苏海洋大学校园危机事件处置流程图

2025年09月19日 11:07 学生工作处 同舟前行辅导员素养提升工作室 点击:[]


 

关闭

 首页 | 机构设置 | 思想教育 | 学生资助 | 宿舍管理 | 心理健康 | 国防教育 

江苏海洋大学学生处  地址:江苏省连云港市新浦区苍梧路59号

电话:0518-85895000  邮编:222005